nba盘口
页面
大
小
配色
无
字
字
字
字
辅助线
开
重置
简体版 |
繁体版
无障碍
长者专区
支持IPv6
智能问答
集
网站nba盘口
政府信息公开
新闻动态
网上办事
互动交流
交通统计
专题专栏
16397326
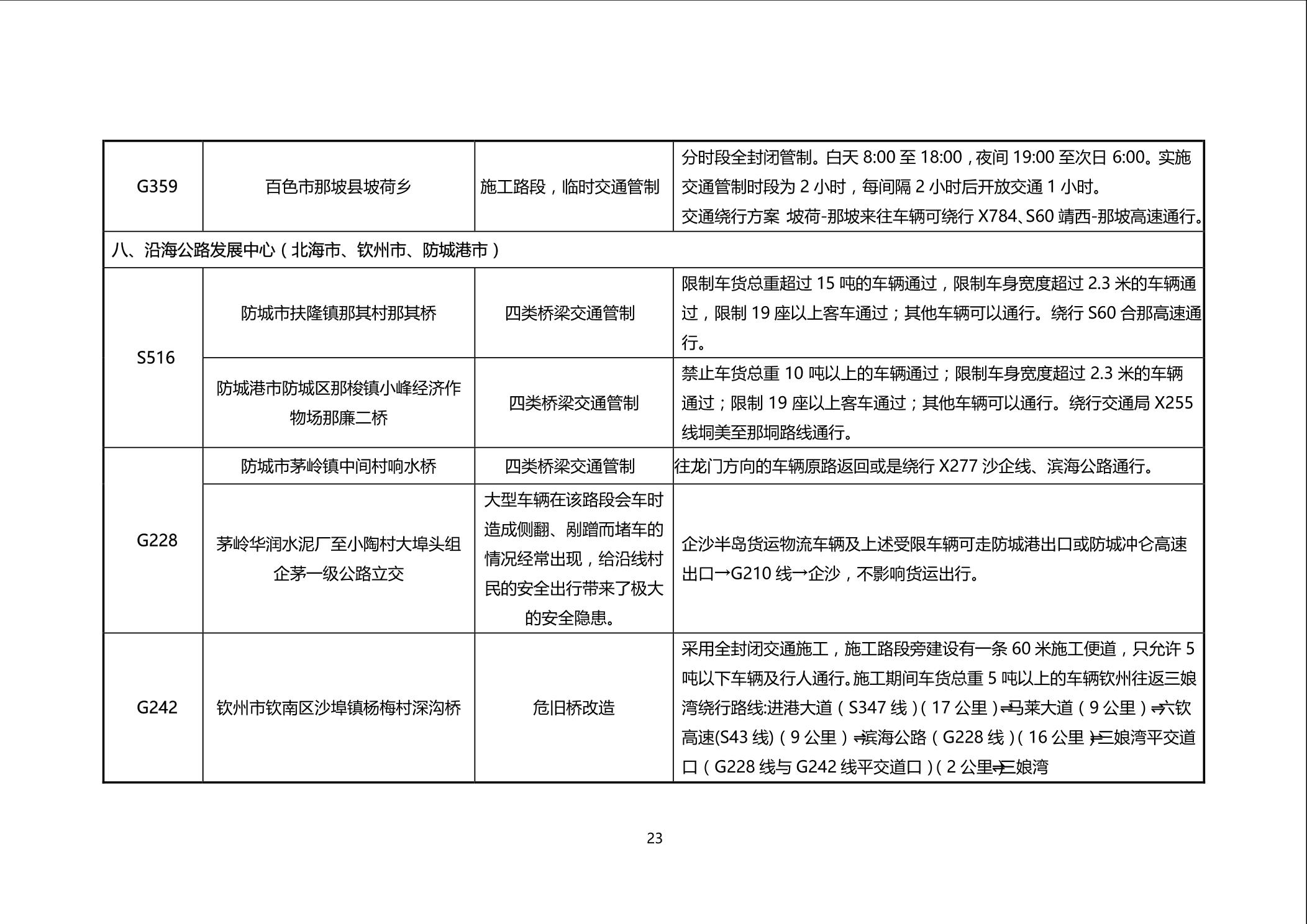
2023年“五一劳动节”广西普通国省干线公路交通流量研判分析报告
20
广西公路发展中心
2023-04-28
56855
公路
当前位置:
nba盘口
>
出行服务
>
节假日出行服务
>
公路
2023年“五一劳动节”广西普通国省干线公路交通流量研判分析报告
2023-04-28 16:50 来源:广西公路发展中心
分享
微信
头条
微博
空间
qq
【字体:
大
中
小
】
打印
文件下载:
关联文件:
重点网站
全国交通系统网站
自治区政府网站
直属单位网站
区内交通子站
中国政府网
广西壮族自治区人民政府
中华人民共和国交通运输部
北京市交通委员会
天津市交通运输委员会
河北省交通运输厅
山西省交通运输厅
内蒙古nba盘口
辽宁省交通厅
吉林省交通运输厅
黑龙江省交通运输厅
上海市交通委员会
西藏nba盘口
浙江省交通运输厅
安徽省交通运输厅
福建省交通运输厅
江西省交通运输厅
山东省交通运输厅
河南省交通运输厅
湖北省交通运输厅
湖南省交通运输厅
重庆市交通运输委员会
甘肃省交通运输厅
江苏省交通运输厅
广东省交通运输厅
海南省交通运输厅
四川省交通运输厅
贵州省交通运输厅
云南省交通运输厅
青海省交通运输厅
西藏自治区交通厅
甘肃省交通运输厅
宁夏回族nba盘口
新疆维吾尔nba盘口
广西壮族自治区人民政府
广西壮族自治区发展和改革委员会
南宁市人民政府网
柳州市人民政府网
桂林市人民政府网
梧州市人民政府网
北海市人民政府网
防城港市交通人民政府网
钦州市人民政府网
贵港市人民政府网
玉林市人民政府网
百色市人民政府网
贺州市人民政府网
河池市人民政府网
来宾市人民政府网
崇左市人民政府网
广西壮族自治区港航发展中心
广西壮族自治区道路运输发展中心
广西壮族自治区公路发展中心
广西壮族自治区高速公路发展中心
广西壮族自治区交通运输工程质量监测鉴定中心
广西交通职业技术学院
广西交通高级技工学校
南宁市交通运输局
柳州市交通运输局
桂林市交通运输局
梧州市交通运输局
防城港市交通运输局
钦州市交通运输局
贵港市交通运输局
玉林市交通运输局
河池市交通运输局